BPRS Al Hijrah Amanah
PT BPRS Al Hijrah Amanah di dirikan pada tanggal 14 Desember 1996 dan di pelopori oleh ICMI Orsat Bank Indonesia dan para pensiunan Bank Indonesia dengan beberapa anggota MUI Bogor dengan bentuk usaha PT, dimana pemegang saham adalah pemilik perusahaan.

Bersinergi Bersama Mitra
Visi
Menjadi BPRS Terpercaya yang amanah
Misi
- Menciptakan Pertumbuhan ekonomi umat segmen UMKM mitra.
- Mewujudkan SDM BPR Syariah yang profesional dan islami.
- Memberikan kesejahteraan bagi masyarakat dan stakeholder.
- Mewujudkan nilai – nilai syariah bagi negara dan bangsa.
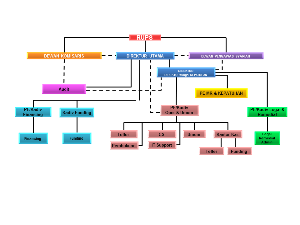
Struktur Organisasi

Dewan Komisaris

Komisaris Utama
Budi Satoto

Komisaris
Mochammad Yana Aditya
Dewan Pengawas Syari’ah

Ketua Dewan Pengawas Syari’ah
Drs. KH. Nawafie Saleh, MM

Dewan Pengawas Syari’ah
Haryanto, SE. MM
Dewan Direksi

Direktur Utama
M. Ali Asfahani

Direktur Fungsi Kepatuhan
Arie Wahyuning Tyas
Pejabat Eksekutif

PE MR dan Kepatuhan
Wijayanti

Audit
Rian Firmansyah

PE/Kadiv Legal dan Remedial
Asy’ari Amien

PE/Kadiv Operasional
Ramadhana Savitri S.

PE/Kadiv Financing
Imam Suwandi

Kepala Kantor Kas Pamulang
Syariful Amam

Kepala Kantor Kas Cileungsi
Arif Mulani
| Legal | Rudi Hartanto |
| Remedial | Yuda Wisudawan |
| Admin Pembiayaan | Anisa Alfiani |
| Financing | Hibattullah Humaeni |
| Funding | Ratnasari Febriyanti Devi Sanggita Muhammad Khoiru Kusuma Take Aulya’i Mutholib Faradilla Achlani Suci Nur Wahyuni Ade Sumpena |
| Bank Mini Syariah | Suvana Dinarlis |
| IT Support | Abdullah |
| Teller | Lala Ayu Lestari Alfira Febrianti Lukluk Roseriani |
| Pembukuan | Nurul Kurnia Fadhillah |
| Customer Service | Aulia Nisya Eka Putri |
| Sumber Daya Insani | Arini Alifiani Muadah |
| Umum | Gusti Nur Rahman |
| Keamanan | Agus Widodo |